学校首页
我为同学做实事
首页
媒体聚焦
完满概况
完满解读
师资队伍
规章制度
联系我们
双院风采
远景学院
淬炼商学院
外国语学院
艺术传媒学院
智能工程学院
德国工程学院
通信与信息工程学院
数字经济与信息管理学院
大数据与计算机科学学院
国际教育学院
书院之声
社团活动
志愿服务
竞技体育
艺术实践
榜样荣誉
榜样人物
荣誉展示
通知公告
学校首页
|
我为同学做实事
|
资料下载
首页
媒体聚焦
完满概况
完满解读
师资队伍
规章制度
联系我们
双院风采
远景学院
淬炼商学院
外国语学院
艺术传媒学院
智能工程学院
德国工程学院
通信与信息工程学院
数字经济与信息管理学院
大数据与计算机科学学院
国际教育学院
书院之声
社团活动
志愿服务
竞技体育
艺术实践
榜样荣誉
榜样人物
荣誉展示
通知公告
完满概况
完满解读
师资队伍
规章制度
联系我们
完满概况
完满解读
师资队伍
规章制度
联系我们
规章制度
当前位置:
首页
/
合川校区
/
完满概况
/
规章制度
/
正文
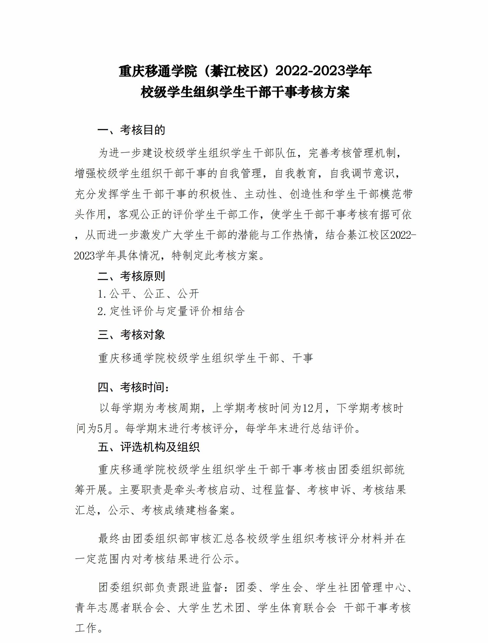
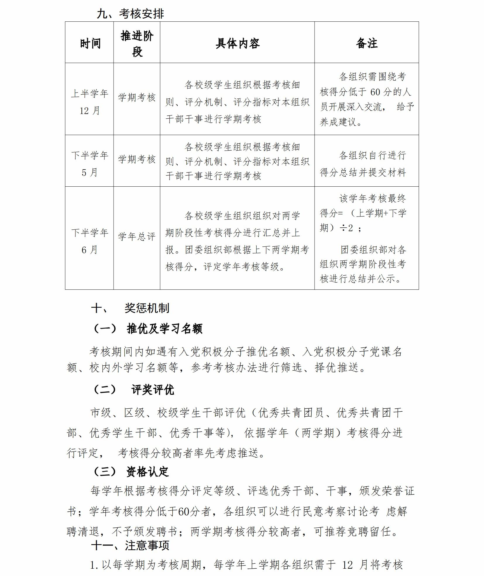
《学生干部干事考核方案》
21
2023-05
上一篇:
《重庆移通学院“完满教育学年工作先进个人”评选方案》
下一篇:
《重庆移通学院重庆移通学院“第二课堂成绩单”制度(完满教育学分管理实施办法)》