年味逐渐远去,同学们纷纷踏入返校的归途,伴随着虽迟但到的期末考试,新的一学期又开始了。为加强新学期学生的动态管理与安全教育,给同学们排忧解难,确保学生管理工作有效开展,2023年2月13日,2022级大数据管理与应用专业专升本1-8班在线上开展以“开学第一课,安全每一刻” 为主题的年级会议。本次主题年级会由辅导员吴丽玉老师主讲,2022级大数据管理与应用专业专升本1-8班全体同学参与。在本次会议中,吴老师对同学们的状态调整,安全教育,诚信考试以及新学期的学习规划进行了讲解;对安全问题以及疫情防控进行了强调。新年新气象,安全不变样。
 
会议开展前夕,吴老师为了解同学们的期末学习近况,关心同学们的身心情况,与学生干部深入多个书院开展了走寝活动。在走寝过程中,吴丽玉老师还询问了同学们关于考前复习和返校途中的情况,返校过程中是否都有佩戴口罩,关于期末考试的复习有没有什么意见和难处,针对于有问题和意见的同学以自身经历向同学们分享了不少宝贵的经验。
 
会议开始,吴老师首先关心了同学们的身体健康情况,叮嘱同学们在新冠病毒感染以后,不要大量运动,逐渐恢复身体各项机能。除了恢复以外,吴老师提醒同学们在经历了一个假期后,无论是在思想上,还是在行动上难免会有所懈怠,但是我们不要害怕,只要思想不滑坡,办法总比困难多。在新的一学期里,同学们要尽快调整状态,作息时间,尽快进入到新一年的学习生活中。
 
除此之外,老师重点强调了在安全方面,我们不单单是要面对可能存在的疫情做好疫情防控工作,有问题及时上报,还应当做到健康生活,合理搭配饮食,适当运动,提高身体免疫力,更要学会自我心理疏导,做自己的情绪管理者。面对空闲了两个多月的寝室,吴老师更是提醒同学们消防安全绝不放松,不在寝室使用大功率电器以及违规物品。
 
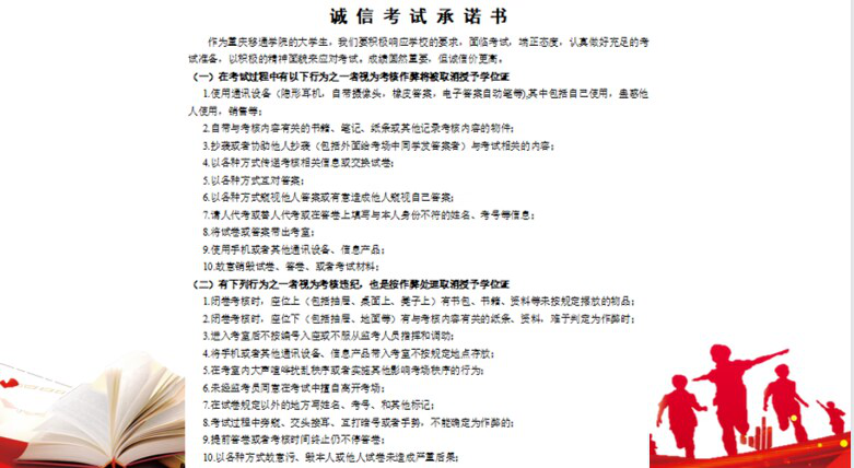
在即将到来的期末考试面前,吴老师带领同学们仔细阅读学校的诚信考试承诺书,告诫同学们要努力复习,不抄袭,不作弊。诚信是为人之本,习书记讲过“打铁还需自身硬”,学到的知识才是真的知识,而对于考试作弊者将会按照规定进行处罚。
 
会议的最后,吴老师对同学们新学期的生活也提出了以下的要求和建议:作为新时代的大学生,我们应向革命先烈学习艰苦奋斗,勤俭节约的思想,磨砺自身专业能力,不断挑战自我,时刻保持着饱满热情和对理想的拼搏。愿诸君不忘初心砥砺前行,成为新时代的完满人才。
 
撰稿:张清涛
摄影:徐晓晓
2022级大数据管理与应用1-8班供稿