为应对当前就业形势,助力毕业生提升求职竞争力,近日启动“一对一简历优化与就业指导专项行动”,通过个性化辅导、精准岗位推荐,多措并举推动学生高质量就业。
个性化指导,打造求职“敲门砖”
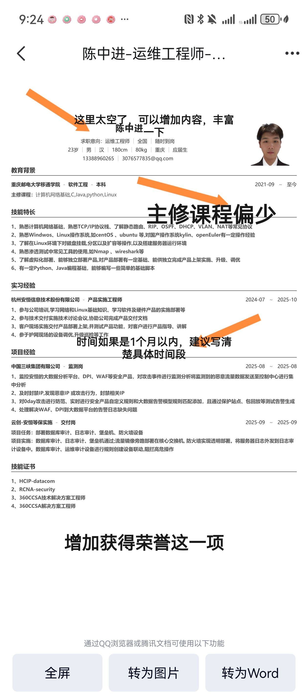
在指导过程中,从多个关键维度展开精细化分析与优化。首先是岗位匹配度,深入剖析目标岗位的职责要求、技能需求,将学生简历内容与之逐点比对,精准调整,确保每一项经历都与岗位高度相关。其次是技能呈现,协助学生把自身掌握的各类技能,无论是专业技能、软件操作技能还是沟通协作技能等,以最直观、最具说服力的方式展现出来。再者是排版逻辑,精心规划简历布局,让教育背景、实习经历、项目经验等板块层次分明,逻辑清晰,使HR能迅速抓取关键信息。
通过这样的深度服务,我们致力于帮助学生深度挖掘自身潜力,将在校期间取得的学业成果、参与的实践经历巧妙转化为职场核心竞争力,从简历这一求职关键环节入手,全方位提升学生求职软实力,助力他们迈出成功求职的第一步,在职业生涯的起跑线上抢占先机。



双渠道联动,打通就业“最后一公里”
在校园双选会来临之际,为帮助学生牢牢把握求职机遇,信息安全学院异科导师王凤依托辅导员及学院职能优势,组建专业团队,提前深入各大招聘平台、企业官网,广泛收集企业信息。随后,依据学生的专业、兴趣、职业规划以及过往实习经历等多元因素,进行细致的交叉分析与筛选,精准匹配出与每位学生适配度高的企业。
不仅如此,全生异科导师还为学生提供一对一的个性化指导服务,深入剖析不同企业的招聘偏好、岗位要求,帮助学生制定专属的投递策略。从简历的针对性优化,到面试时的自我介绍、问题应答技巧,全方位助力学生提高求职成功率。
在这场为梦想奔赴的求职征程中,我们凭借个性化指导精心雕琢简历这一关键“敲门砖”,通过多维度优化让学生的优势得以彰显;借双渠道联动全力打通就业的“最后一公里”,用精准匹配与专属策略为学生求职之路保驾护航。
信息安全学院供稿