根据教育部《关于全面加强和改进新时代学校美育工作的意见》,古剑书院以美育为素质教育主线,以“生活艺术化”为美育项目设计核心,捕捉日常物品中的美育价值,重磅推出“感受生活美系列活动——键帽美学设计坊”。本学期共计开展8期活动课程,产出50余份设计稿,探索微场景美育的实施路径,让美育从指尖开始浸润。

0帧起手8次进化,探索体系化课程设计
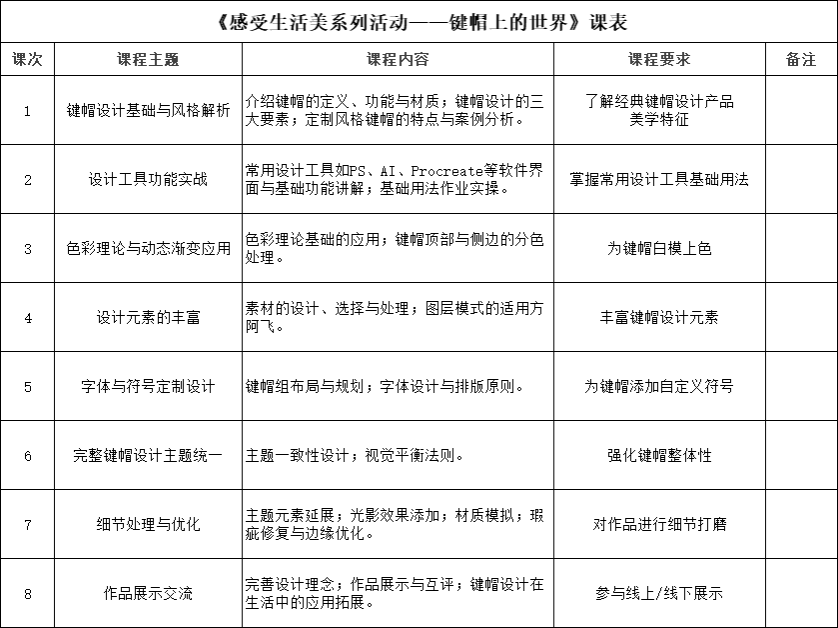
从设计基础到细节优化,如何将课程模块化是“键帽美学设计坊”需要重点突破的第一个难关。通过反复模拟调整,依托项目活动输出8期SOP标准活动课表,如游戏闯关般层层进阶,构建起覆盖理论认知、技能实训、创意落地的体系化课程设计,标准化、模块化的学习模式让成果转化质量更符合预期。

0基础小白2小时速成“键帽美学特种兵”
“图层是什么?在哪啊”这是活动前设计小白们的统一疑惑。零门槛创作是“感受生活美系列活动——键帽美学设计坊”需要重点突破的第二个难关,指导老师何苗详细讲解键帽设计基础逻辑和方式方法,助教同学现场演示基础操作,随课指导,哪怕设计小白也能快速上手,连图层都不会用的同学也能2小时产出首作。大部分同学活动后松了口气“原来这就是PS?也没有很难嘛”。





0产出到50份作品,美学主题持续破圈
低成本美育,高共鸣体验。本学期活动以“国风、游戏、动漫”等青年文化热点设置创作主题,从“中国风”到“多元宇宙”的一期一体验,亲手设计的键帽不仅是工具,还是故事与情感的载体。当然,美学无止境,活动积极联动行业资源,寻求优化方向,获“varmilo阿米洛”、“lofree洛斐”两大美学键盘厂商特别支持,提供生活美学设计键盘供校内学子学习,与活动产出的学生作品形成“校园创意-产业美学”的生动呼应。从设计学习到实践应用再到审美学习,键帽真正成为可触碰的美学。





从1cm²的键帽设计到生活美学的无限延伸,用8期活动,把小白喂成设计大佬,当键盘不再只是冰冷的输入工具,一场关于“生活美”的创意播种正在古剑书院悄然生长。方寸键帽虽小,却承载着同学们对世界的观察、对文化的理解、对生活的热爱。如果你也爱好美学设计、也想定制出在你心趴上那款键帽,加入活动QQ群:191135565期待下学期,一起整出更美的活!


参加这次键帽美学设计活动之前,我对键盘的认知还停留在能打字就行。来参加了好几次,我不仅学会了如何设计一套完整的键帽,还开始关注这个充满创意与工艺的小众领域。现在我的键盘,每个键!都值得认真端详。
——王博韬 计算机学院 綦河书院
本着对古剑的信任来参加了活动,以为来学设计,结果被书院PUA了审美。来之前其实还有点担心:我本来是工科专业,对设计一窍不通。参加活动之后才发现更重要的是审美,设计软件也不需要很精通,在活动中学会了基础的用法最后也能做出一个还不错的作品,还被选去展出了,心里超级开心!
——吴博 信息安全学院 玉棠书院
撰稿:辜贺欣、张浩、李庄
摄图:李庄、曾珏单
编辑:陈靖
复审:何苗、田盛中
终核:卓嘉
古剑书院供稿